1 / 5
Customized Document Tray Rack for Office
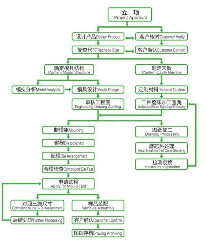
Our solution promises to revolutionize your workspace with its sleek design and unmatched functionality. We stand as a beacon of excellence in the global market, specializing in the sophisticated art of designing and fabricating premier plastic injection molds and components.
| Technical Specifications | |
|---|---|
| Model NO. | HW-2161 |
| Certification | ISO |
| Product Name | Molded Plastic Files Rack for Office |
| Mould Life | 300,000 - 1,000,000 Cycles |
| Mould Material | 2344, 8407, HD, 8418, Fdac, etc |
| Process | Injection Moulding |
| Finish | Pitting The Word, Mirror Finish, Matte Surface |
| Lead Time | 20~35 days |
| Cavity | Single or Multi |
| Production Capacity | 5000 PCS/Month |




| Mold Design Software | UG, PROE, CAD, SOLIDWORK, etc |
| Mold Base | LKM, HASCO, DME, etc |
| Cavity / Core steel | S316, P20, 718H, 2378, NAK80, 1.2312, etc |
| Runner System | Cold Runner, Hot Runner |
| Tolerance | +/-0.001mm |
| Molding Material | ABS, PC, PP, PE, PA, POM, etc |
Founded in 2010, we are a beacon of excellence in crafting premium injection molds. We serve sectors including electronics, medical, computer, agricultural, automotive, and communications.
1. Bespoke prototype and production injection molds from your data.
2. Rapid turnaround mold repairs to minimize downtime.
3. Premium machining services including CNC, EDM, and precision grinding.



